One Shot 555 Timer Schematic / 555 Monostable Circuits Nuts Volts Magazine : Use the diagram below to connect the circuit:

One Shot 555 Timer Schematic / 555 Monostable Circuits Nuts Volts Magazine : Use the diagram below to connect the circuit:. 555 timer was first introduced by signetics corporation in 1971 as se555/ne555. This mode is called monostable because when wired this way, the 555 has just one stable mode, with the output at pin 3 off. The 555 and its complement, the 556 dual t imer, exhibit a typical initial timing accuracy of 1% with a 50ppm/c timing drift with temperature. The circuit may be triggered and reset on falling waveforms, and the output circuit can source or sink up to 200ma or drive ttl circuits. When you press a button, it switches on a 555 timer chip, which activates a relay for a fixed interval.

This circuit is part of this chips datasheet, complete with the math needed to design to specification, and is one of the reasons a 555 is referred to as a timer. The 555 is also very versatile, and can be used in a variety of special or unusual applications. Learn by doing is the best. The circuit i came up with is unusual, but simple. People know it as the 555 timer ic.

555 Timer Design Calculator Software Electronic Circuits
555 Timer Design Calculator Software Electronic Circuits from www.electronicecircuits.com
Its name is derived from three 5k ohm resistors ,connected in series used in it.the timer ic can produce required waveform accurately. An external triggering is required for transition from stable to unstable state. Derivatives provide two or four timing circuits in one package.it was commercialized in 1972 by signetics. Ic 555 timer is a one of the most widely used ic in electronics and is used in various electronic circuits for its robust and stable properties. In 2017, it was said over a billion 555 timers are produced. The 555 timer chip in monostable mode in an electronic circuit works like an egg timer. Adjustable on off timer(using 555 astable mode) in this circuit a timer with cyclic on off operations is designed. 555 timer was first introduced by signetics corporation in 1971 as se555/ne555.

The 555 timer chip in monostable mode in an electronic circuit works like an egg timer.

This 555 timer monostable circuit calculator can be used to get the output pulse width (delay time) for a 555 timer monostable circuit.in monostable mode of 555 timer ic, when power is applied, the output remains low for the delay time and then becomes high and remains high, or vice versa. Derivatives provide two or four timing circuits in one package.it was commercialized in 1972 by signetics. At the end of the interval, the relay switches off the timer, and the timer switches off the relay. You can also connect the output of any project to trigger the timer in the place of the push switch s1/ trigger switch. The circuit i came up with is unusual, but simple. The 555 and its complement, the 556 dual t imer, exhibit a typical initial timing accuracy of 1% with a 50ppm/c timing drift with temperature. In 2017, it was said over a billion 555 timers are produced. Adjustable on off timer(using 555 astable mode) in this circuit a timer with cyclic on off operations is designed. The pulses being when the lm555 timer receives a signal at the trigger input that falls below a 1/3 of the voltage supply. 2, january, 2003 introduction in this experiment you will use an fet version of a 555 timer (tlc555) to • make a relaxation oscillator (astable multivibrator) • use the circuit with a thermistor as the timing resistor to make a digital thermometer of sorts (example This is a pulse generator circuits or standard astable multivibrator oscillator or free running circuit using ic555 timer, ne555, lm555.we use it for digital logic circuits. Learn by doing is the best. The circuit may be triggered and reset on falling waveforms, and the output circuit can source or sink up to 200ma or drive ttl circuits.

In all the designs the signal applied at trigger pin 2 are appropriately dimensioned to form a negative edged pulse. The 555 timer chip in monostable mode in an electronic circuit works like an egg timer. This circuit is part of this chips datasheet, complete with the math needed to design to specification, and is one of the reasons a 555 is referred to as a timer. The 555 timer ic is an integrated circuit (chip) used in a variety of timer, delay, pulse generation, and oscillator applications. This 555 timer monostable circuit calculator can be used to get the output pulse width (delay time) for a 555 timer monostable circuit.in monostable mode of 555 timer ic, when power is applied, the output remains low for the delay time and then becomes high and remains high, or vice versa.

Falling Edge Triggered 555 Monostable Timer
Falling Edge Triggered 555 Monostable Timer from www.petervis.com
The basic design specification for a monostable circuit is the output pulse duration t w. If so, that can easily be solved by ac coupling the input, via a small capacitor. Its name is derived from three 5k ohm resistors ,connected in series used in it.the timer ic can produce required waveform accurately. These on off intervals can be adjusted by varying the 555 timer output and number of counter outputs. This circuit is also called a delay. 555 timer was first introduced by signetics corporation in 1971 as se555/ne555. We connect a 100μf capacitor to the positive voltage supply and then to pin 2. 555 timer ics need dc voltage in order to operate.

An external triggering is required for transition from stable to unstable state.

The 555 timer delay before turn on circuit we will build is shown below. The 555 timer got its name from the three 5k ohm resistor. This is a 555 one shot timer circuit. The basic design specification for a monostable circuit is the output pulse duration t w. The circuit will not repeat it's timing cycle if the push switch s1 will remain on or pressed, after a timing cycle is completed. For less than 1% accuracy, the 555 timer is an ideal choice. It's common to run 555 timer circuits using 4 aa or aaa batteries for 6v or a single 9v battery. These on off intervals can be adjusted by varying the 555 timer output and number of counter outputs. This circuit is also called a delay. 555 timer was first introduced by signetics corporation in 1971 as se555/ne555. This mode is called monostable because when wired this way, the 555 has just one stable mode, with the output at pin 3 off. The circuit may be triggered and reset on falling waveforms, and the output circuit can source or sink up to 200ma or drive ttl circuits. The 555 timer above is configured as a monostable circuit.

If you want to prevent the 555 from being triggered again, after a certain period of time, then you need another 555 timer monostable circuit, with its output connected to pin 4 of the other circuit. This 555 timer monostable circuit calculator can be used to get the output pulse width (delay time) for a 555 timer monostable circuit.in monostable mode of 555 timer ic, when power is applied, the output remains low for the delay time and then becomes high and remains high, or vice versa. The circuit i came up with is unusual, but simple. 555 one shot timer | circuit diagram. When you press a button, it switches on a 555 timer chip, which activates a relay for a fixed interval.

555 One Shot Timer With Relay At Output
555 One Shot Timer With Relay At Output from circuits-diy.com
The required trigger signals are fed to trigger pin 2 and a timed pulse at the output pin 3 is delivered. The pulses being when the lm555 timer receives a signal at the trigger input that falls below a 1/3 of the voltage supply. It can be operated either as a very accurate monostable, bistable or astable multivibrator to produce a variety of applications. 555 one shot timer | circuit diagram. The time delay in a monostable mode is calculated as per the below formulae: The basic design specification for a monostable circuit is the output pulse duration t w. This circuit is also called a delay. This mode is called monostable because when wired this way, the 555 has just one stable mode, with the output at pin 3 off.

In 2017, it was said over a billion 555 timers are produced.

It can be operated either as a very accurate monostable, bistable or astable multivibrator to produce a variety of applications. In the place of the push switch s1 / trigger switch you can also connect the output of any project to trigger the timer. 555 timer ic remains in stable state until the external triggering is applied. 555 one shot timer | circuit diagram. The 555 timer delay before turn on circuit we will build is shown below. Let us discuss in detail about this circuit. The pulses being when the lm555 timer receives a signal at the trigger input that falls below a 1/3 of the voltage supply. The circuit may be triggered and reset on falling waveforms, and the output circuit can source or sink up to 200ma or drive ttl circuits. When you press a button, it switches on a 555 timer chip, which activates a relay for a fixed interval. This is the pin which connects to the dc voltage to power the 555 chip. When you start it, the timer turns on the output, waits for the time interval to elapse, and then turns the output off and stops. The 555 timer above is configured as a monostable circuit. The breadboard schematic of the above circuit is shown below.

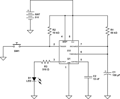
In this circuit, after you press the button once, the led will light up then turn off 555 timer schematic. We can use the 555 as a timer for up to 10 minutes.

Posting Komentar

0 Komentar